欢迎来到贝博·体育(ballbet)官方网站

您现在所在位置: 主页 > 核心竞争力 > 专业团队

核心技术

资源整合

一站式服务

专业团队

成本优势

BALLBET贝博体育中信期货-黑色建材策略周报(硅铁锰硅):钢|闪电比分|招意

发布日期:2026-02-01 04:43 浏览次数:

  ballbet贝博网站官网★◈✿,晶圆制程★◈✿,ballbet贝博体育app★◈✿,半导体连接器★◈✿,半导体龙头股★◈✿。1. 用户直接或通过各类方式间接使用慧博投研资讯所提供的服务和数据的行为★◈✿,都将被视作已无条件接受本声明所涉全部内容★◈✿;若用户对本声明的任何条款有异议★◈✿,请停止使用慧博投研资讯所提供的全部服务BALLBET贝博体育★◈✿。

  2. 用户需知闪电比分★◈✿,研报资料由网友上传★◈✿,所有权归上传网友所有★◈✿,慧博投研资讯仅提供存放服务★◈✿,慧博投研资讯不保证资料内容的合法性闪电比分★◈✿、正确性★◈✿、完整性★◈✿、线. 任何单位或个人若认为慧博投研资讯所提供内容可能存在侵犯第三人著作权的情形★◈✿,应该及时向慧博投研资讯提出书面权利通知闪电比分★◈✿,并提供身份证明★◈✿、权属证明及详细侵权情况证明★◈✿。慧博投研资讯将遵循版权保护投诉指引处理该信息内容★◈✿;

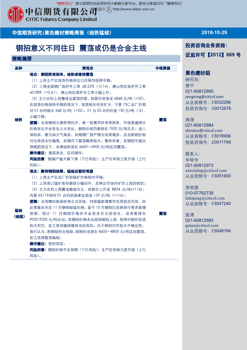
  (2)上周全国钢厂高炉开工率68.23%(-0.14)★◈✿,唐山地区高炉开工率60.98%(+0.61)BALLBET贝博体育★◈✿,唐山地区高炉开工率小幅上升BALLBET贝博体育★◈✿。(慧博投研资讯)

  (3)主力合约上周整体呈震荡态势★◈✿,结算价收涨至6868元/吨(+32)★◈✿,在现货价格保持平稳的情况下★◈✿,现货贴水有所扩大★◈✿,宁夏75C出厂价相对01合约贴水568元/吨(+32)★◈✿。01与05合约价差130元/吨(-2)★◈✿,小幅下降★◈✿。逻辑★◈✿:本周钢招大幕即将拉开★◈✿,新一轮需求旺季将到来★◈✿,市场普遍预计价格环比不会发生太大变化★◈✿,钢招价或仍维持在7000元/吨左右★◈✿。进入深秋后★◈✿,重污染天气高发★◈✿,后期钢厂限产情况或将增多★◈✿,且当前期价相对仓单成本仍偏高★◈✿,后期向下震荡概率较大★◈✿。整体来看★◈✿,在钢招不超出预期的情况下★◈✿,本周硅铁或在6600-6900元/吨区间震荡★◈✿。

  投资咨询业务资格★◈✿:证监许可【2012】669号黑色建材组研究员★◈✿:曾宁 从业资格号★◈✿:F3032296 投资咨询号★◈✿:Z0012676 周涛 从业资格号★◈✿:F3018906 投资咨询号★◈✿:Z0011749 联系人★◈✿:辛修令 从业资格号★◈✿:F3051600 李世朋 从业资格号★◈✿:F3047240 屈涛 从业资格号★◈✿:F3048194中信期货研究黑色建材策略周报(硅铁锰硅) 2018-10-29 钢招意义不同往日震荡或仍是合金主线策略摘要品种周观点中线展望硅铁观点★◈✿:钢招即将到来★◈✿,硅铁或维持震荡(1)上周主产区现货价格和出口价格均保持平稳★◈✿。

  (2)上周全国钢厂高炉开工率68.23%(-0.14)★◈✿,唐山地区高炉开工率60.98%(+0.61)★◈✿,唐山地区高炉开工率小幅上升★◈✿。

  (3)主力合约上周整体呈震荡态势★◈✿,结算价收涨至6868元/吨(+32)闪电比分★◈✿,在现货价格保持平稳的情况下★◈✿,现货贴水有所扩大★◈✿,宁夏75C出厂价相对01合约贴水568元/吨(+32)★◈✿。

  逻辑★◈✿:本周钢招大幕即将拉开闪电比分BALLBET贝博体育★◈✿,新一轮需求旺季将到来★◈✿,市场普遍预计价格环比不会发生太大变化★◈✿,钢招价或仍维持在7000元/吨左右★◈✿。

  进入深秋后★◈✿,重污染天气高发★◈✿,后期钢厂限产情况或将增多★◈✿,且当前期价相对仓单成本仍偏高★◈✿,后期向下震荡概率较大★◈✿。

  震荡锰硅(硅锰) 观点★◈✿:静待钢招结果★◈✿,锰硅应暂时观望(1)上周主产区出厂价和锰矿价格相对平稳★◈✿。

  (3)主力合约上周震荡偏强为主闪电比分★◈✿,结算价上升至8834元/吨(+116)★◈✿;内蒙6517#相对01合约的基差走弱至-159元/吨(+116)★◈✿。

  逻辑★◈✿:本周螺纹新国标将正式实施★◈✿,对硅锰新增需求也将逐步兑现★◈✿,因此需重点关注11月钢招硅锰价格★◈✿。

  鉴于10月钢招已反映部分需求新增预期★◈✿,预计11月钢招价格亦不会发生巨大的变化★◈✿,或将维持在9000-9200元/吨区间★◈✿。

  由于钢招仍有较大不确定性★◈✿,我们认为★◈✿,若钢招符合预期★◈✿,则期价或将在8600—8800元/吨区间震荡★◈✿,反之或将震荡偏弱★◈✿。

  震荡中信期货研究策略周报(硅铁锰硅) 一★◈✿、上周市场概述1★◈✿、硅铁(1)行情回顾上周硅铁主产区出厂价格保持平稳★◈✿,出口价格也继续保持平稳★◈✿。

  (2)主产区现货价格和出口价格继续保持平稳 宁夏75C含税出厂价6300元/吨(-)★◈✿,内蒙75C含税出厂价6300元/吨(-)★◈✿;鄂尔多斯75B市场价6600元/吨(-)★◈✿,75B出口价格1280美元/吨(-)★◈✿。

  图1★◈✿:主产区价格继续保持平稳 图2★◈✿:出口硅铁价格继续保持平稳数据来源★◈✿:Wind Mysteel中信期货研究部 数据来源★◈✿:Wind Mysteel中信期货研究部(3)基差继续走弱★◈✿,01和05合约价差环比小幅下降宁夏75C贴水01合约568元/吨(+32)★◈✿,01合约升水05合约130元/吨(-2)★◈✿。

  期价方面★◈✿,上周主力合约略超预期★◈✿,呈震荡偏强走势★◈✿,主力合约环比上涨1.33%★◈✿,01和05价差也继续小幅走强★◈✿。

  (2)主产区出厂价格和港口锰矿价格均保持平稳内蒙6818#出厂均价8750元/吨(-)★◈✿,宁夏6818#出厂均价8700元/吨(-)★◈✿,广西6818#出厂均价8750元/吨(-)★◈✿;天津港Mn37南非半碳酸块57.5元/吨度(-)★◈✿,Mn44澳矿67.5元/吨度(-)BALLBET贝博体育★◈✿。

  图11★◈✿:锰硅基差大幅走弱 图12★◈✿:锰硅01-05合约价差小幅扩大数据来源★◈✿:Wind Mysteel中信期货研究部 数据来源★◈✿:Wind Mysteel中信期货研究部(4)供给和需求情况上周港口锰矿库存继续小幅上升★◈✿,达到283.5万吨(+1.5)★◈✿,其中天津港205万吨(-1)★◈✿,连云港15万吨(-)★◈✿,钦州港63.5万吨(+2.5)★◈✿。

  进入深秋后★◈✿,重污染天气高发★◈✿,后期钢厂限产情况或将增多★◈✿,且当前期价相对仓单成本仍偏高★◈✿,后期向下震荡概率较大★◈✿。

  2★◈✿、锰硅(硅锰)★◈✿:钢招结果出炉前谨慎操作符合预期情况下★◈✿,硅锰主力合约或继续震荡★◈✿:本周螺纹新国标将正式实施★◈✿,对硅锰新增需求也将逐步兑现★◈✿,因此需重点关注11月钢招硅锰价格★◈✿。

  鉴于10月钢招已反映部分需求新增预期★◈✿,预计11月钢招价格亦不会发生巨大的变化★◈✿,预计将维持在9000-9200元/吨区间★◈✿。

  但由于钢招仍有较大不确定性★◈✿,我们认为★◈✿,若钢招符合预期★◈✿,则期价或将在8600—8800元/吨区间震荡★◈✿,反之或将震荡偏弱★◈✿。

  未经中信期货有限公司书面授权★◈✿,任何人不得更改或以任何方式发送★◈✿、复制或传播此报告的全部或部分材料★◈✿、内容★◈✿。

  除非另有说明★◈✿,此报告中使用的所有商标BALLBET贝博体育★◈✿、服务标记及标记均为中信期货有限公司的商标★◈✿、服务标记及标记★◈✿。

  中信期货有限公司不会故意或有针对性的将此报告提供给对研究报告传播有任何限制或有可能导致中信期货有限公司违法的任何国家★◈✿、地区或其它法律管辖区域闪电比分BALLBET贝博体育★◈✿。

  中信期货有限公司认为此报告所载资料的来源和观点的出处客观可靠★◈✿,但中信期货有限公司不担保其准确性或完整性★◈✿。

  深圳总部地址★◈✿:深圳市福田区中心三路8号卓越时代广场(二期)北座13层1301-1305★◈✿、14层邮编★◈✿:518048 电话★◈✿: 传真 网址★◈✿:

  为了完善报告评分体系★◈✿,请在看完报告后理性打个分BALLBET贝博体育★◈✿,以便我们以后为您展示更优质的报告★◈✿。您也可以对自己点评与评分的报告在“我的云笔记”里进行复盘管理★◈✿,方便您的研究与思考★◈✿,培养良好的思维习惯★◈✿。

020-88888888